Recently, researchers from Harbin Veterinary Research Institute of Chinese Academy of Agricultural Sciences (HVRI, CAAS) have revealed host factor Neuropilin-1 facilitates pseudorabies virus replication and viral glycoprotein B promotes its degradation in a furin-dependent manner.
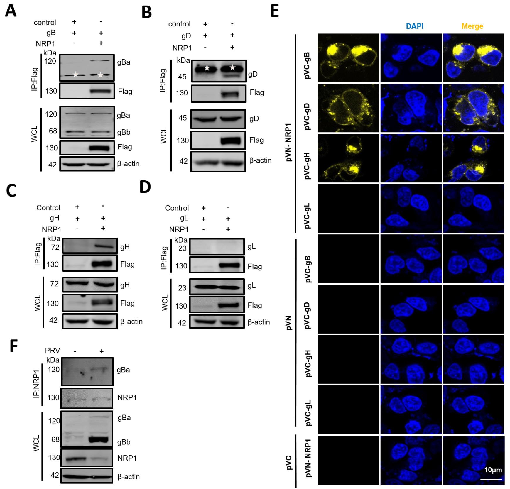
Pseudorabies virus (PRV), which is extremely infectious and can infect numerous mammals, has a risk of spillover into humans. Virus–host interactions determine viral entry and spreading. In this study, they showed that neuropilin-1 (NRP1) significantly potentiates PRV infection. Mechanistically, NRP1 promoted PRV attachment and entry and enhanced cell-to-cell fusion mediated by viral glycoprotein B (gB), gD, gH and gL. Furthermore, through in vitro coimmunoprecipitation (Co-IP) and bimolecular fluorescence complementation (BiFC) assays, NRP1 was found to physically interact with gB, gD and gH, and these interactions were C-end Rule (CendR) motif independent, in contrast to currently known viruses. Remarkably, they illustrate that the viral protein gB promotes NRP1 degradation via a lysosome-dependent pathway. They further demonstrate that gB promotes NRP1 degradation in a furin-cleavage-dependent manner. Interestingly, they generated gB furin cleavage site (FCS)-knockout PRV (Δfurin PRV) and evaluated its pathogenesis; in vivo, they found that Δfurin PRV virulence was significantly attenuated in mice. Together, these findings demonstrate that NRP1 is an important host factor for PRV and that NRP1 may be a potential target for antiviral intervention.
This study was supported by grants from State Key Laboratory of Veterinary Biotechnology Foundation from Harbin Veterinary Research Institute of the Chinese Academy of Agricultural Sciences (SKLVBF202211).
The study entitled “Neuropilin-1 facilitates pseudorabies virus replication and viral glycoprotein B promotes its degradation in a furin-dependent manner” has been published online in Journal of Virology and can be accessed through the following link: https://doi.org/10.1128/jvi.01318-22.

Figure 1. NRP1 interacts with PRV-gB, PRV-gD, and PRV-gH but not with PRV-gL.

Figure 2. The PRV HeN1-gB mutant exhibits lower pathogenicity in mice than wild-type PRV.
By Tang Yan-Dong (Tangyandong2008@163.com)
|